西农陈宏组:CircFUT10通过竞争性结合miR-133a调控成肌细胞增殖和分化
circRNA的研究已非常热门,在人,猴,猪和小鼠的各种组织和细胞中已鉴定出许多种circRNA。然而,有关牛肌肉发育中的circRNAs的了解非常有限,而肌肉组织中成肌细胞增殖分化是影响肉牛生长发育和产肉率的重要因素之一,研究其机制有利于解决中国黄牛品种生长慢、产肉率低等问题。
本研究利用测序技术,在受精90天胚胎样本、出生后24个月成年样本的秦川牛肌肉组织中共鉴定得到了12981个候选circRNAs,包括530个intronic circRNAs。从测序数据中随机选择9个差异表达的circRNA进行qpCR 验证,结果表明circFUT10在胚胎和成人骨骼肌组织中高度(但差异)表达,胚胎期比对照组高7.43倍。研究还发现circFUT10主要在肌肉中表达,在其他组织中表达较低。因此,将circFUT10作为候选circRNA,进一步探索其在肌肉发育中的作用。
图1 qpCR验证circFUT10的表达
pcDNA-circFUT10转染到牛原代成肌细胞中,发现circFUT10过表达诱导circFUT10 RNA表达超过30倍,利用RNAhybrid和TargetScan预测到circFUT10上存在3个miR-133a潜在的结合位点,并且circFUT10的过表达显著降低了miR-133a的水平。表明circFUT10通过竞争性结合miR-133a减轻其对靶基因的抑制作用。
图2 circFUT10作为一种miRNA海绵
通过比较不同培养时间段牛原代成肌细胞中circFUT10的表达水平,发现随着circFUT10表达增加, MyoD,MyoG和MyhC在mRNA和蛋白水平的表达也随之增加, 并且circFUT10的过表达会显著促进MyhC表达并诱导肌管形成。这些结果表明circFUT10可促进成肌细胞分化。
图3 circFUT10促进牛原代肌细胞的分化
细胞周期分析显示,circFUT10增加了细胞周期中G0/G1期的成肌细胞数量,并降低了S期和G2期细胞的比例。
图4circFUT10对细胞周期的影响
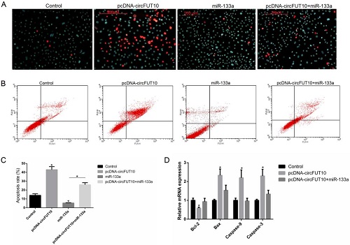
FITC-AnnexinV / pI和Hoechst33342 / pI染色分析显示circFUT10可以促进成肌细胞凋亡并消除由miR-133a过表达诱导的抗凋亡作用。Bcl-2是一种抗凋亡蛋白,通过研究牛成肌细胞中Bcl-2的表达,发现circFUT10可抑制Bcl-2的表达,同时增加Bax(促凋亡蛋白)的表达。此外,研究还发现circFUT10可导致Caspase-9和Caspase-3表达增加。这些结果表明,circFUT10通过结合miR-133a促进成肌细胞凋亡。
图5 circFUT10对细胞凋亡的影响
参考文献
Li H, et al. (2017) CircFUT10 reduces proliferation and facilitates differentiation of myoblasts by sponging miR-133a. J Cell physiol. doi: 10.1002/jcp.26230.
本研究中circRNA测序服务由联川生物提供
联川生物为研究人员提供从circRNA鉴定到调控靶基因功能分析的一站式解决方案
获取更多用户研究案例,请访问www.lc-bio.com或拨打咨询热线0571-87662413
关于联川生物
联川生物成立于2006年,经过多年的快速发展,已成为业界领先的多组学技术服务商。公司拥有具有自主知识产权的µparaflo®微流体定制化芯片平台,可以为科研用户提供从基因组,转录组,到蛋白组的高通量定制化表达谱芯片解决方案。我们是全球首家提供microRNA表达谱芯片分析的服务商。作为国内最早提供高通量测序技术服务的公司之一,联川生物拥有经验丰富的技术团队和一流的生物信息学专家组,可以为研究人员提供多组学测序服务和深度个性化数据分析解决方案。为满足研究人员跨组学高通量研究需求,联川生物已将蛋白质组定量分析引入技术服务线,为用户提供贯穿中心法则的全程解决方案。多年来,联川生物一直与国内的科研团队保持着长期紧密的合作,助力科研人员在生物、医学、和农林领域的科学发现。全球科研用户使用联川生物的优质科研服务和高质量组学实验数据已发表了逾1000篇 高水平研究论文,其中已在Cell,Nature,Science系列顶级期刊上发表论文30余篇。
